Smart Clothing Team

Smart Clothing for Kinematic and Dynamic Movement

Boston University Mechanical Engineering: Capstone Project

Recipient of BU Mechanical Engineering 2025 "Best Project in Product Design" Award

← Back to Projects

The Problem

Monitoring mobility decline in elderly patients outside controlled laboratory environments may be critical for predicting and preventing falls and the resulting injuries. However existing motion capture systems such as computer vision, IMUs, and RF-based tracking, are often intrusive, complex to set up, and prone to errors in home settings. Challenges like sensor misalignment, variable lighting, privacy concerns, and user difficulty in operating devices limit the feasibility of long-term, independent monitoring. This gap between the need for accurate, non-invasive motion tracking and the shortcomings of current solutions motivated our team to design a wearable system optimized for ease of use, reliability, and data accuracy in real-world environments.

The Problem - Motion capture challenges

Our Solution

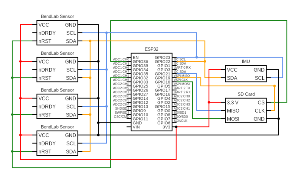
Over the course of a year, our team designed and developed a smart clothing system integrated with four BendLab angular displacement sensors and an inertial measurement unit (IMU) to capture lower-body joint kinematics and dynamic movement data. All electronics interface with an ESP32 microcontroller, housed in a compact, modular waist-mounted enclosure with an onboard SD card for multi-week data storage. The system features a simple LED interface for real-time system status updates and fully removable electronics for washability. Designed to run autonomously for over 12 hours per charge, the prototype enables elderly users to independently record high-fidelity mobility data during daily activities without complex setup or maintenance.

Smart clothing system with labeled components

Conceptual Design

Using a variety of conceptual evaluation and benchmarking techniques, we identified that a leggings-based platform offered the best balance of comfort, durability, and sensor alignment for our target demographic. The final design embedded BendLab sensors at the hips and knees for joint angle measurement, complemented by an IMU at the lower back for whole-body motion tracking. The electronics are enclosed in a 3D-printed ABS housing with modular connectors for easy maintenance. A simple LED user interface minimizes operational complexity, while reinforced side panels, Velcro straps, and custom pockets ensure secure sensor placement without impeding movement.

Conceptual design diagrams

Prototype Generation

To create the system prototype leggings were modified with reinforced seams, sensor pockets, and removable protective flaps to safeguard and align the sensors on the user. Wiring was routed through braided cable sleeves for durability, and the waistband incorporated belt loops for stability and accessory mounting. A 3D-printed housing integrates the ESP32, battery, SD card, and sensor connectors in a serviceable package, allowing the battery and SD card to be accessed independently. The firmware initializes and calibrates all sensors, logs data at speed of 100 Hz, and uses predefined LED color codes to provide the user with system feedback.

Evaluation and Testing

The system was evaluated against customer defined engineering specifications for battery life, durability, storage capacity, ease of setup, and accuracy. Real-world tests demonstrated over 12 hours of continuous operation with 60% battery capacity remaining, confirming power efficiency. Sensor drift remained minimal over eight-hour stationary tests, and ground truth trials validated ±5° joint angle accuracy. The 16 GB storage capacity exceeded the three-week data requirement by a factor of three. While setup time was ~5 minutes (longer than the ideal 2-minute target) charging and calibration were fast and intuitive. Extended trials in daily activities confirmed stable, low-noise performance and robust durability under incidental moisture exposure.

Project Review

Developing this wearable mobility monitoring system reinforced the importance of robust mechanical integration, accurate sensors alone cannot ensure reliable data if garment fit or attachment points shift during use. We found that actively engineering durability, through reinforced seams, modular electronics, and protective housings, not only improved performance but also simplified maintenance and repair. User compliance proved to be strongly linked to ease of use; features like intuitive LED feedback, quick charging, and minimal calibration steps significantly reduced the learning curve for elderly users. Extended real-world testing revealed practical challenges such as setup time and sensor fragility that were not evident in controlled lab trials, underscoring the value of field validation. The project also demonstrated how iterative prototyping, from early concept exploration to targeted design refinements, enables balanced trade-offs between accuracy, comfort, and usability. Finally, the interdisciplinary nature of the work, combining mechanical engineering, electronics, firmware development, and user experience design, highlighted how collaboration across technical domains can lead to a more holistic and successful final product.

Project Documentation

Download the full technical documentation and presentation slides for this project.

Essential Skills

🔧 Technical Design

  • Wearable sensor integration
  • ESP32 firmware development
  • 3D-printed enclosure design
  • Power management systems

🛠️ Prototyping

  • Iterative design refinement
  • Garment modification & sewing
  • Modular electronics packaging
  • Design for manufacturability

📊 Testing & Validation

  • Engineering spec verification
  • Sensor accuracy calibration
  • Extended field trials
  • Large-scale data processing

🤝 Collaboration

  • Cross-functional teamwork
  • User-centered design
  • Technical presentations
  • Project documentation
← Back to Projects